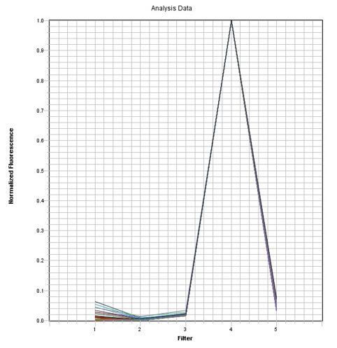
Real-time thermal cyclers require calibration to generate a spectral profile for the fluorescence signal. Since instruments can differ in fluorescence detection sensitivity, the concentrations needed to calibrate any dye, such as JUN, will depend on the device used. The AAT Bioquest JUN dye qPCR Calibration Solution supplied as a 10,000X concentrate is compatible with a wide variety of qPCR instruments, including the ABI7500 Fast, QuantStudio™, and ViiA™ 7 systems. Calibration and verification should be run every six months or as needed. Please refer to the instrument maintenance guide for complete instructions on use.


| Catalog | Size | Price | Quantity |
|---|---|---|---|
| 67038 | 100 uL | Price |
| Solvent | Water |
| Extinction coefficient (cm -1 M -1) | 110000 1 |
| Excitation (nm) | 610 |
| Emission (nm) | 628 |
| Quantum yield | 0.85 1 |
| H-phrase | H303, H313, H333 |
| Hazard symbol | XN |
| Intended use | Research Use Only (RUO) |
| R-phrase | R20, R21, R22 |
| Storage | Freeze (< -15 °C); Minimize light exposure |
| UNSPSC | 12171501 |
| qPCR | |
| Recommended plate | PCR Microplate |
| Instrument specification(s) | JUN Filter |
| Telephone | |
| Fax | |
| sales@aatbio.com | |
| International | See distributors |
| Bulk request | Inquire |
| Custom size | Inquire |
| Technical Support | Contact us |
| Request quotation | Request |
| Purchase order | Send to sales@aatbio.com |
| Shipping | Standard overnight for United States, inquire for international |